財團法人消防安全中心基金會
首頁
簡介
關於基金會
人才招募
登錄機構及認證
公開資訊
財務報表
捐款明細
誠信經營規範
設備認可
認可業務Q&A
認可作業
認可基準
常用檔案下載
認可資料查詢
型式認可
型式變更
輕微變更
個別認可
收費項目及費額
廠商專區
電線電纜專區
自主認定
認定作業
認定基準
常用檔案下載
認定資料查詢
型式認定
型式認定變更
輕微認定變更
型式符合認定
收費項目及費額
設備評定
評定Q&A
評定作業要點
評定基準
收費項目及費額
常用檔案下載
評定資料查詢
綜合評定
綜合變更評定
型式評定
型式變更評定
輕微變更評定
型式符合評定
建築評定
評定簡介
文件資訊
資料查詢
廠商專區
檢修平台
檢修平台簡介
作業規定
委託試驗
作業規定
水系統及避難設備檢驗實驗室
火警設備檢測實驗室
聲學設備檢測實驗室
緊急廣播設備用廣播主機
消防用緊急發電機組
其他委託試驗
常用表單下載
教育訓練
課程總覽
學員註冊
學員登入
消防情報
聯絡我們
聯絡我們
業務承辦人員
English
系統更新歷程
消息內容
首頁
/
消息內容 -
[ 上一頁 ]
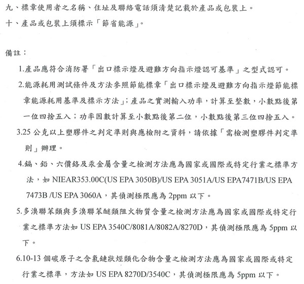
公告「出口標示燈」「避難方向指示燈」環保標章規格標準
2009-01-22
Line