Page 19 - 1009-2025消防安全月刊九月號-單
P. 19
學術交流
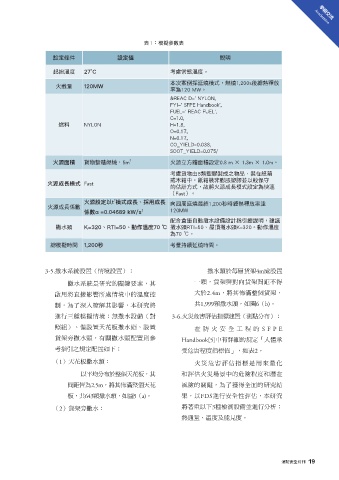
表 1:模擬參數表 Academics
設定條件 設定值 說明
起始溫度 27°C 考慮常態溫度。
本次案例採延燒模式,燃燒1,200s後總熱釋放
火載量 120MW
率為120 MW。
&REAC D=' NYLON,
FYI=' SFPE Handbook',
FUEL=' REAC FUEL',
C=1.0,
燃料 NYLON H=1.8,
O=0.17,
N=0.17,
CO_YIELD=0.038,
SOOT_YIELD=0.075/
火源面積 貨物整體燃燒,5m 2 火源立方體面積設定0.8 m × 1.3m × 1.0m。
考慮貨物由B類塑膠製成之物品,裝在紙箱
或木箱中,紙箱裝非膨脹塑膠並以較保守
火源成長模式 Fast
的估計方式,故將火源成長模式設定為快速
(Fast)。
2
火源設定以t 模式成長、採用成長 向四周延燒最終1,200秒時總熱釋放率達
火源成長係數
係數α =0.04689 kW/s 2 120MW
配合倉庫自動撒水設備設計指引總說明,建議
撒水頭 K=320、RTI=50、動作溫度70 ℃ 撒水頭RTI=50、屋頂撒水頭K=320。動作溫度
為70 ℃。
總模擬時間 1,200秒 考量持續延燒時間。
3-5.ᅥ˥ӻ୕ணໄઋྤணໄj ᅥ˥᎘ӊᄴݖ4mஈணໄ
ᅥ˥ӻ୕݊Ӻٙᗫᒟࠅ९dՉ ɓᒶdݖၾ࿁Σݖග൷ʔ
઼͜ਗ਼ٜટᅂᚤהஈઋྤʕٙܓછ ɽ2.4mdਗ਼Չбတࡈݖd
Փdމəଉɝᐝ༆Չᅂᚤd͉Ӻਗ਼ 1,999ᒶᅥ˥᎘dνྡ6b)f
ආБɧ၇ᅼᏝઋྤjೌᅥ˥ண௪࿁ 3-6.˦ӨΚ൙Пܸᅺܔໄᓃʱ̺j
ଡ଼eසணໄ˂ڀؐᅥ˥᎘eணໄ ίԣ˦τΌʈٙ SFP E
ݖࣙᅥ˥᎘dϞᗫᅥ˥᎘ৣໄۆਞ Handbook[5]ʕϞ༉֛ٙɛו
Ͻܸˏʘ֛ৣໄνɨj աΚܓܸᅺ࠽dνڌ2f
1˂ڀؐᅥ˥᎘j ˦ӨΚ൙Пܸᅺ݊͜Ըඎʷ
˸̻ѩʱ̺ࡈ˂ڀؐdՉ ձ൙П˦Өఙ౻ʕٙΚᎈܓձᆑί
ග൷ޫމ2.5mdਗ਼Չбတࡈ˂ڀ ࠬᎈٙᗫᒟdމəᐏΌࠦٙӺഐ
ؐd643ᒶᅥ˥᎘dνྡ5a)f ؈d˸FDSආБτΌ൙Пd͉Ӻ
2ݖࣙᅥ˥j ਗ਼ഹࠠ˸ɨ3၇Ꮸண௪ԨආБʱؓj
ᆠஷඎeܓʿঐԈܓf
18 消防安全月刊 19

